Skip to contents

Evaluate the probability mass function of a zero-truncated negative binomial distribution

Usage

# S3 method for class 'ZTNegativeBinomial'
pdf(d, x, drop = TRUE, elementwise = NULL, ...)

# S3 method for class 'ZTNegativeBinomial'
log_pdf(d, x, drop = TRUE, elementwise = NULL, ...)

Arguments

d

A ZTNegativeBinomial object created by a call to ZTNegativeBinomial().

x

A vector of elements whose probabilities you would like to determine given the distribution d.

drop

logical. Should the result be simplified to a vector if possible?

elementwise

logical. Should each distribution in d be evaluated at all elements of x (elementwise = FALSE, yielding a matrix)? Or, if d and x have the same length, should the evaluation be done element by element (elementwise = TRUE, yielding a vector)? The default of NULL means that elementwise = TRUE is used if the lengths match and otherwise elementwise = FALSE is used.

...

Arguments to be passed to dztnbinom. Unevaluated arguments will generate a warning to catch mispellings or other possible errors.

Value

In case of a single distribution object, either a numeric vector of length probs (if drop = TRUE, default) or a matrix with length(x) columns (if drop = FALSE). In case of a vectorized distribution object, a matrix with length(x) columns containing all possible combinations.

Examples

## set up a zero-truncated negative binomial distribution
X <- ZTNegativeBinomial(mu = 2.5, theta = 1)
X
#> [1] "ZTNegativeBinomial(mu = 2.5, theta = 1)"

## standard functions
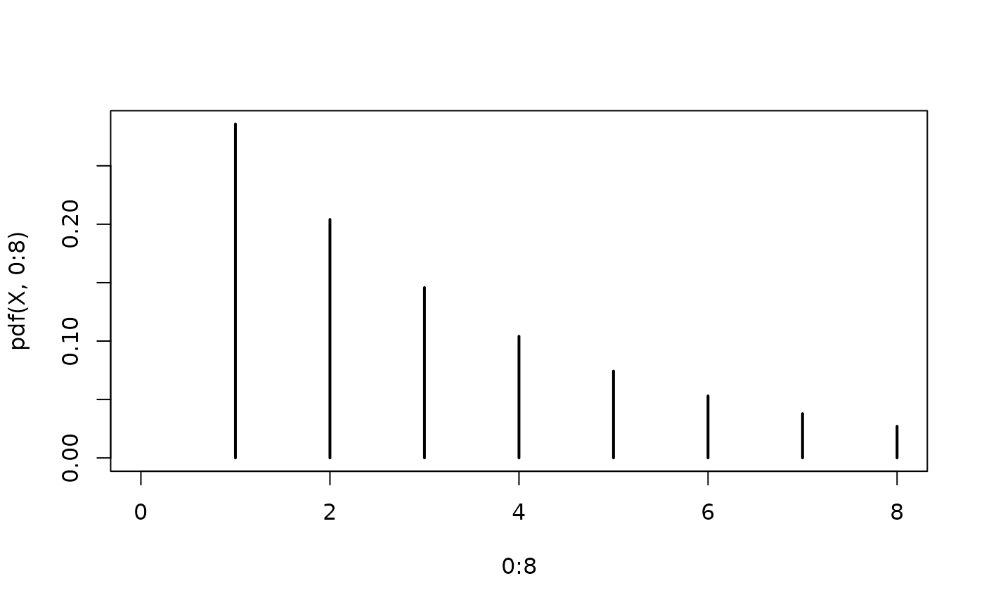
pdf(X, 0:8)
#> [1] 0.00000000 0.28571429 0.20408163 0.14577259 0.10412328 0.07437377 0.05312412
#> [8] 0.03794580 0.02710414
cdf(X, 0:8)
#> [1] 0.0000000 0.2857143 0.4897959 0.6355685 0.7396918 0.8140656 0.8671897
#> [8] 0.9051355 0.9322396
quantile(X, seq(0, 1, by = 0.25))
#> [1]   1   1   3   5 Inf

## cdf() and quantile() are inverses for each other
quantile(X, cdf(X, 3))
#> [1] 3

## density visualization
plot(0:8, pdf(X, 0:8), type = "h", lwd = 2)


## corresponding sample with histogram of empirical frequencies
set.seed(0)
x <- random(X, 500)
hist(x, breaks = -1:max(x) + 0.5)