Draw a random sample from a zero-truncated Poisson distribution
Source:R/ZTPoisson.R
random.ZTPoisson.RdDraw a random sample from a zero-truncated Poisson distribution
Usage
# S3 method for class 'ZTPoisson'
random(x, n = 1L, drop = TRUE, ...)Arguments
- x
A
ZTPoissonobject created by a call toZTPoisson().- n
The number of samples to draw. Defaults to
1L.- drop
logical. Should the result be simplified to a vector if possible?
- ...
Unused. Unevaluated arguments will generate a warning to catch mispellings or other possible errors.
Value
In case of a single distribution object or n = 1, either a numeric
vector of length n (if drop = TRUE, default) or a matrix with n columns
(if drop = FALSE).
Examples
## set up a zero-truncated Poisson distribution
X <- ZTPoisson(lambda = 2.5)
X
#> [1] "ZTPoisson(lambda = 2.5)"
## standard functions
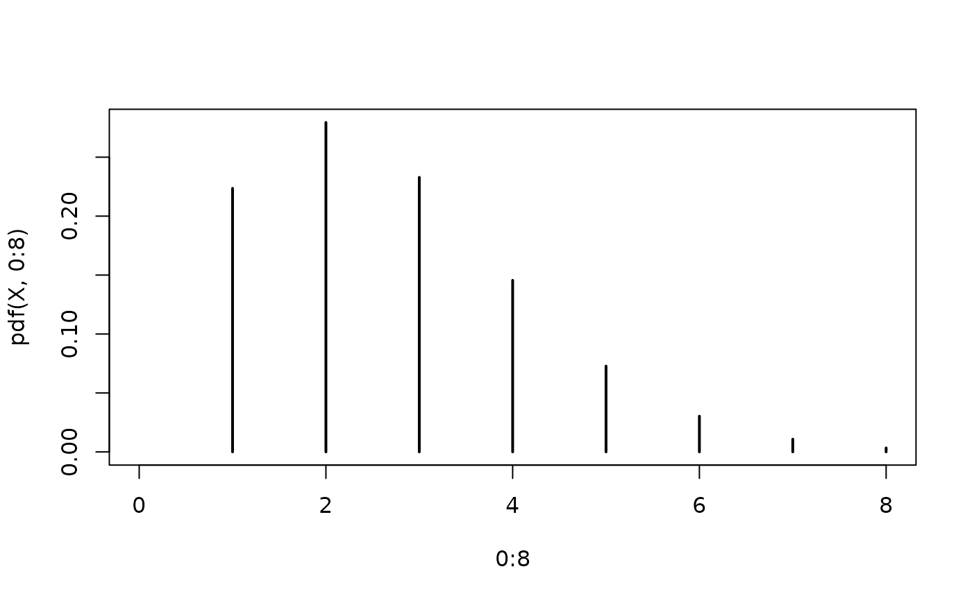
pdf(X, 0:8)
#> [1] 0.000000000 0.223563725 0.279454656 0.232878880 0.145549300 0.072774650
#> [7] 0.030322771 0.010829561 0.003384238
cdf(X, 0:8)
#> [1] 0.0000000 0.2235637 0.5030184 0.7358973 0.8814466 0.9542212 0.9845440
#> [8] 0.9953735 0.9987578
quantile(X, seq(0, 1, by = 0.25))
#> [1] 1 2 2 4 Inf
## cdf() and quantile() are inverses for each other
quantile(X, cdf(X, 3))
#> [1] 3
## density visualization
plot(0:8, pdf(X, 0:8), type = "h", lwd = 2)
## corresponding sample with histogram of empirical frequencies
set.seed(0)
x <- random(X, 500)
hist(x, breaks = -1:max(x) + 0.5)